14
Prototypes:
Frequent Encounters and Dream Journal
11.11.2024 ~ 17.11.2024
Prototyping
I started ideating for my prototypes, which were to be displayed as part of the submission. Although Andreas mentioned that it was okay to have just one or two prototypes, I felt that I could not synthesise and condense them into two without making them overly complicated and unnecessarily compact in concept. I couldn’t really give up more than half of my experiments, so I decided on ideating three separate prototypes that were a sort of compact and well-synthesised version of a selected few of the experiments.
Ideation
I have selected three experiments that received the most positive feedback from seven of my peers. The most popular was the thermal printer experiment. All my peers selected this within their top three favorites, which was a pleasant surprise, as I also thought it was a clever way of producing physical outputs and reminded users of something familiar, like receipts.
The second most popular choice was the drawing machine from the earlier weeks. It is easy to see why: it's intuitive, familiar, but a fun application that is distinct from the Axidraw they know. Moreover, the idea of it being a substitute limb added another layer of appeal. I plan to combine this with the recent Drip Drop experiment, although it has not been tested yet.
The third choice was the radio experiment, but I had doubts about this one. The use of radio signals is less intuitive; they are much more interesting when the user is informed about the concept behind it, which is spiritualism. I feel this one is more of an art piece that pays homage to spiritualism rather than a design installation. However, as the user testing showed positive reactions, I added it to the list.
The fourth prototype, which will be developed after the submission, the fourth and fifth most popular outcomes will be considered: the light sculpture experiment and the audio part of the audio visualisation experiment. Perhaps because projections are overdone, many of my peers seemed to enjoy the light sculpture more, but they were still interested in the audio part of the audio visualisation experiment.
The First Prototype:
Frequent Encounters
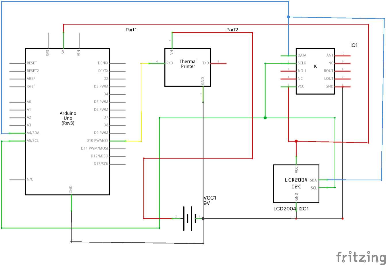
Building on the historical connection between surrealist automatism and spiritualist practices, I developed Frequent Encounters to transform brain signals into radio frequencies, creating a modern exploration of subconscious activity. My goal was to use contemporary technology to channel these signals into meaningful sensory experiences that merge auditory and tangible outputs. As I am building off of the radio experiment, the technical setup wasn't too difficult. I already had the know-how of using the Arduino and the FM radio module.
Similar to the experiment (although calibrated differently), I chose to map theta waves to control radio frequencies due to their association with creativity and meditative states. Theta waves felt like a natural fit for this project, as they reflect the liminal states Surrealists often sought.
Radios, with their inherent unpredictability, added an element of randomness that aligned perfectly with surrealist principles. This combination allowed me to explore subconscious activity in a way that felt intuitive and experimental.
One of the first challenges I faced was the radio module’s low audio output. This was also a problem in the radio experiment, and was the only feedback it received during user testing. Even with an amplifier, the sound was too quiet to be engaging. After researching the issue, I realised the module’s power was insufficient for high-impedance speakers.
Fortunately, simply switching to earphones resolved the problem, improving sound clarity while simultaneously introducing an intimate auditory experience. I feel that this unexpected limitation actually heightened the personal nature of the interaction, creating an atmosphere that aligns with the project’s focus on an exclusive, individual engagement.
Another challenge was the disruptive noise caused by frequent data updates during radio frequency changes. To address this, I implemented a two-second delay in processing EEG data. This adjustment smoothed the interaction, creating seamless auditory transitions without compromising responsiveness to brainwave activity.
In these first iteration of prototypes, my priority was the technical functionality of the system rather than refining its form or aesthetic qualities. I tried adding the microcontroller, sensors, and wiring into a practical container, or a simple box that allowed for stable wiring and minimal empty volume. While I did create sketches to guide measurements and determine areas to cut for fitting components, these decisions were driven primarily by practicality rather than specific design considerations.
The aim was to create a functional prototype that could be a foundation for future refinements. Design elements like curves or ergonomics will be explored in later iterations after this semester's submission, once the technical setup is stable. This aligns with my research on principles of low-fidelity prototyping often seen in HCI and BCI interfaces, where functionality takes precedence at the initial stages.
User Testing and Refinement
| User | Feedback | Comments | Action Taken | Future Improvements |
|---|---|---|---|---|
| LJJ, KAA, PYJ | Auditory Output | Found the audio clearer with earphones and appreciated the intimate experience. | Switched from high-impedance speakers to earphones for better sound clarity and a more personal interaction. | Explore options for wireless earphones or small speakers to enhance user comfort and engagement. |
| LJJ, HSM, NDR | Radio Frequency Tuning | Mentioned that the chaotic nature of the radio frequencies was initially overwhelming. | Adjusted the system to focus on recognizable frequencies from Singaporean stations for a balance of randomness. | Allow users to manually adjust randomness levels for a personalized experience. |
| KAA, PYJ, HKY, LJJ | Physical Output (Thermal Printer) | Appreciated the tangible printed outputs and found the bar symbols intuitive and meaningful. | Added a thermal printer to produce visual records of theta wave activity as vertical bar symbols. | Experiment with more detailed visual representations, such as waveforms or patterns tied to specific brain states. |
| HKY, KAA | Interaction Layer | Expressed interest in comparing brain activity with others during group use. | Introduced overlaying thermal paper with distinct circular symbols for different users to enable comparisons. | Develop a digital interface to visualize comparisons in real time alongside the printed outputs. |
| Myself, LJJ | Data Update Delays | Found the frequent disruptions during radio tuning distracting. | Added a two-second delay in EEG data processing for smoother auditory transitions. | Optimize delay settings to balance responsiveness with seamless interaction. |
| HKY | Hardware Design | Suggested the container could be more aesthetically appealing but appreciated its functionality. | Used a practical box for stability and minimal empty space, deferring design considerations to future iterations. | Add visually appealing elements in the next iteration, such as curved or modular designs. |
| Myself, KAA, GAP | Collaborative Use | Found the collaborative feature of comparing data engaging and suggested exploring group dynamics. | More collaborative functionality with identifiable symbols for group interaction. | Expand the collaborative layer by integrating multi-user visualizations or synchronized auditory outputs. |
During the initial tests, users expressed a desire to record their brain activity, so I decided to add a thermal printer. I designed the printed outputs as vertical bar symbols to represent theta wave activity, as this format worked best with the printer’s resolution. Users responded positively, finding the tangible records a meaningful extension of the auditory experience.
User feedback also pointed out the chaotic quality of the radio’s output, which made it difficult to engage with. I adjusted the system to tune into recognisable frequencies from Singaporean stations, so that the sound remained dynamic but comprehensible. This change brought the interaction closer to the spirit box’s principle of uncovering meaningful signals within randomness.
Some users showed interest in comparing their brain activity with others. To address this, I reused printed thermal paper to overlay new outputs, allowing for visual comparisons. I differentiated individual users’ data with circular symbols, adding a collaborative layer to the project and reinforcing the focus on subconscious interaction.
The second Prototype:
Dream Journal
My last experiment for this prototype was more of a digital one. But for that, I had simply mapped the data to a list of words in alphabetical order. For the Dream Journal prototype however, I designed the interface to intuitively map brainwave activity to generated text, aligning words with the qualities of specific brainwave states.
For instance, theta and alpha waves, associated with calm and meditative states, were mapped to serene and reflective words categorised using ChatGPT. This mapping was meant to better the user’s connection to the generated text by reflecting their mental states more accurately.
For the hardware of the prototype, I encased it in a simple box without any unnecessary design elements(for now). Reflecting back, I may have been too focused on the functionality rather than the aesthetics.
User Testing and Refinement
| User | Feedback | Comments | Action Taken | Future Improvements |
|---|---|---|---|---|
| HKY, HSM | OLED Display | Found the link between brainwave activity and text generation intuitive after the OLED display was added. | OLED visualization improved understanding, increasing engagement. | Better display with more detailed EEG data graphs or color-coded indicators for different brainwave states. |
| JHH | Aesthetic Appeal | Noted that the prototype's box design was too plain and lacked a creative, engaging form factor. | No immediate action taken, as aesthetics were not a primary focus during this phase. | Redesign the casing to include a more visually appealing, narrative-driven design, potentially incorporating dream-like motifs. |
| HKY, NDR | Responsiveness | Experienced improved responsiveness but suggested even faster feedback loops for smoother interaction. | Processing intervals were optimised, but further fine-tuning is needed. | Explore higher-performance hardware or optimized algorithms to achieve near-instantaneous responsiveness. |
| LJJ | Text Diversity | Felt the generated text was repetitive and lacked visual or structural diversity. | No visual changes made during refinements but adjustments to word categories were implemented. | Experiment with grid-based or layered text formats and incorporate abstract imagery alongside the generated words. |
| HKY, HSM | Ease of Use | Found the system intuitive after refinement but noted challenges with EEG calibration for first-time users. | Calibration process was simplified slightly, but signal consistency remains an issue for new users. | Improve EEG setup with user-friendly calibration instructions or auto-calibration features to enhance accessibility. |
In early tests, users struggled to perceive a clear connection between their brainwaves and the generated text, which reduced their engagement with the interface. I realised that the lack of visual feedback on real-time brainwave activity contributed to this disconnect.
To address this, I refined the mapping to ensure the words generated more intuitively matched users’ neural activity. I also added an OLED display to the system, providing a real-time visualization of EEG data. This change not only gave the user the transparency of the system they were looking for, creating a sense of individuality and reflection over the generated outputs.
Another challenge was the noticeable delay caused by slow data processing and thermal printing. These bottlenecks disrupted the flow of interaction and impacted the overall user experience.
By optimizing processing intervals and streamlining data flow, I was able to reduce delays significantly. These adjustments made the system more responsive, ensuring smoother interactions and a better alignment between brainwave activity and text output.
Future Directions
Looking ahead, this project has several opportunities for refinement. My first post exploration would be with grid-based designs or layered text could inprove the visual diversity of the generated text, while incorporating graphical patterns or abstract imagery would add depth and complement the narrative.
Simplifying EEG connectivity for non-technical users, alongside improving signal processing through advanced calibration and noise reduction, could make the system more accessible and reliable.
Additionally, introducing collaborative writing features, where multiple users contribute brainwave data to generate a collective novel, would do shared creativity and an explore group expression.